
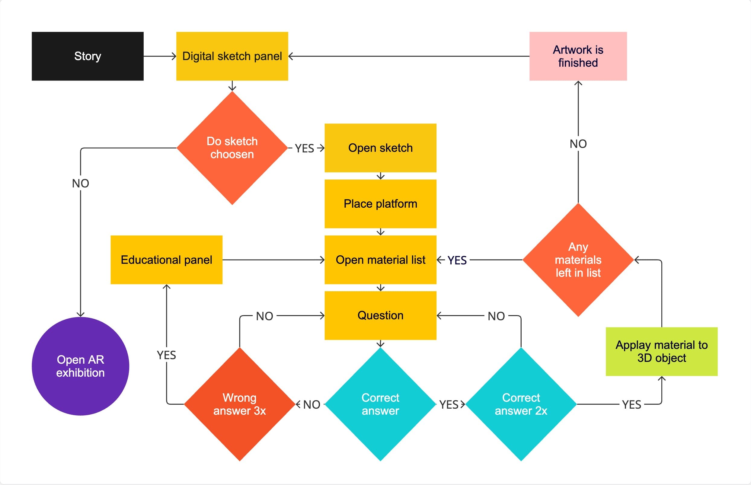
Educational game about ceramic
The project is an educational augmented reality game developed to teach the processes, materials, and artistic concepts of contemporary ceramics. The game utilizes detailed 3D models of ceramic artwor

Clay pixels
Claypixels relies on a simple, hybrid workflow that requires no complex technical skills from the user. It brings together the analog comfort of a pencil and the advanced capabilities of real-time 3D rendering. At its core, claypixels.eu is about lowering the entry barrier to 3D cultural heritage. It proves that we don’t always need heavy […]

A digital image gallery that can be viewed by the user physically rotating
The Concept The core idea is to let the user physically move and explore, rather than just sit and swipe pictures with their fingers. In this digital image gallery, the viewer is placed at the very ce

Photogrammetry scans
My work can be viewed here: https://sketchfab.com/sferagallery

AR app for Pēteris Martinsons catalogue
Built with Unity

Marker based augmented reality exhibition
Can art exist in the space between the physical and the virtual? This installation serves as a canvas for the digital world, utilizing a minimalist physical structure to anchor virtual narratives. Usi